
Explication des flux et comptabilisation associée |
|||
N° de flux |
Description |
Débit |
Crédit |
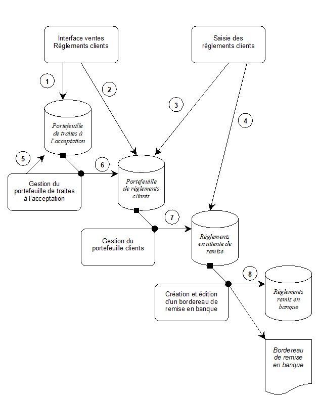
1 |
Création de traites émises à l’acceptation par l’interface standard. Cette création ne déclenche aucune comptabilisation, les traites à l’acceptation étant suivies de façon extra-comptable. |
Aucune comptabilisation |
Aucune comptabilisation |
2 |
Création de traites en portefeuille par l’interface standard. |
Compte de portefeuille défini dans la fiche société, onglet Trésorerie. Ce compte est éventuellement géré par mois d’échéance. |
Compte client indiqué dans le fichier d’interface. |
3 |
Saisie de règlements clients pour alimenter le portefeuille, par le choix d’un journal de portefeuille sur l’écran 1 de la saisie. |
Compte de portefeuille associé au journal de portefeuille choisi sur l’écran 1, éventuellement géré par mois d’échéance. |
Compte de tiers saisi sur l’écran 1, ou comptes définis sur l’écran de l’éclatement du règlement. |
4 |
Saisie de règlements clients classique, pour déclencher une remise en banque directe, par le choix d’un journal de banque sur l’écran 1 de la saisie. |
Compte transitoire associé au journal de banque choisi sur l’écran 1, ou compte de banque associé si aucun compte transitoire n’a été défini pour le journal. |
Idem ci-dessus |
5 |
Création de traites émises à l’acceptation par la procédure de gestion des traites à l’acceptation. |
Aucune comptabilisation |
Aucune comptabilisation |
6 |
Acceptation d’une traite dans la gestion du portefeuille des traites émises à l’acceptation |
Compte de portefeuille défini dans la fiche société, onglet Trésorerie. Ce compte est éventuellement géré par mois d’échéance. |
Compte client indiqué dans la traite. |
7 |
Préparation d’une remise en banque depuis la gestion du portefeuille de règlements clients |
Compte transitoire associé au journal de banque choisi sur l’écran 1, ou compte de banque associé si aucun compte transitoire n’a été défini pour le journal, en détail règlement par règlement. |
Compte de portefeuille associé au journal de portefeuille sur lequel le règlement avait été introduit dans le portefeuille. Le compte peut éventuellement être géré par mois d’échéance, en détail règlement par règlement. |
8 |
Création d’un bordereau de remise en banque |
Si pas de compte transitoire associé au journal de banque destinataire de la remise, aucune comptabilisation. Sinon, Compte de banque associé au journal destinataire, en cumul par groupe de règlements. |
Si pas de compte transitoire associé au journal de banque destinataire de la remise, aucune comptabilisation. Sinon, Compte transitoire associé au journal destinataire, règlement par règlement |
Chapitre précédent
|
Chapitre parent
|
Chapitre suivant
|